Capteur tactile numérique à 4 canaux, Module de commutation capacitif, bouton pour Arduino TTP224, nouveau
DescriptionSpécifications :
1. IC à induction tactile campacitif à 4 touches TTP224 intégré.
2. En bord de l’indicateur de niveau à 4 voies.
3. Tension de fonctionnement : 2,4 V-5,5 V.
4. Le module peut définir le mode de sortie, l’autonomie plus longue et la sélection rapide/faible consommation.
5. Taille de la carte PCB : 35 (mm) 29 (mm).
Paquet inclus :
1 bouton de commutation du module de capteur tactile numérique de commutateur tactile capacitif à 4 voies TTP224.

2. Alimentation : 2,5-5,5 V.
Mode de réglage du déclenchement : (1- > Court ; 0- > Pas de court)
AB = 00 : sortie de niveau TTL élevé sans verrouillage ;
AB = 01 : sortie de niveau TTL élevé autobloquante ;
AB = 10 : sortie de niveau TTL faible sans verrouillage ;
AB = 11 : sortie de niveau TTL bas autobloquante ;



Capteur tactile numérique TTP223B, Module de commutateur tactile capacitif TTP223, capteur numérique, commutateur tactile capacitif
-
Le module est basé sur un module de commutateur tactile capacitif IC à détection tactile (TTP223B).Dans l’état normal, le module produit une faible consommation d’énergie ; Lorsqu’un doigt touche la position correspondante, la sortie du module est élevée, si elle n’est pas touchée pendant 12 secondes, passez en mode faible consommation.
-
Type Jog : l’état initial est faible, toucher élevé, ne pas toucher est faible (toucher similaire à une fonction de bouton).
-
Le module peut être installé sur des surfaces plastiques, des verres ou des matériaux non métalliques.
-
En plus du papier fin (non métallique) couvrant la surface du module, tant que l’emplacement correct du toucher, vous pouvez vous cacher dans les murs, les ordinateurs de bureau et autres parties des boutons.

-
Le module est basé sur un module de commutateur tactile capacitif IC à détection tactile (TTP223B).Dans l’état normal, le module produit une faible consommation d’énergie ; Lorsqu’un doigt touche la position correspondante, la sortie du module est élevée, si elle n’est pas touchée pendant 12 secondes, passez en mode faible consommation.
-
Type Jog : l’état initial est faible, toucher élevé, ne pas toucher est faible (toucher similaire à une fonction de bouton).
-
Le module peut être installé sur des surfaces plastiques, des verres ou des matériaux non métalliques.
-
En plus du papier fin (non métallique) couvrant la surface du module, tant que l’emplacement correct du toucher, vous pouvez vous cacher dans les murs, les ordinateurs de bureau et autres parties des boutons.

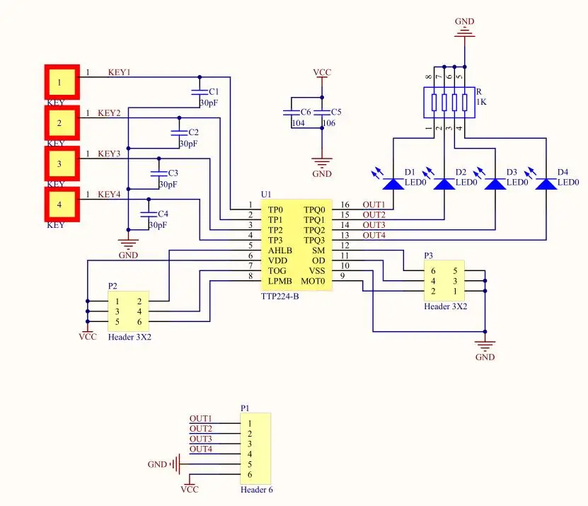
Commutateur TTP224/TTP226/TTP229, capteur tactile numérique 4/8/16 canaux, Module capacitif tactile
-
IC de détection tactile capacitif à 4 boutons TTP224 intégré
-
Indicateur d’état de niveau à 4 canaux intégré
-
Tension de fonctionnement : 2,4 V-5,5 V.
-
Le module peut définir le mode de sortie, le mode de sortie clé, le temps de sortie maximum et la sélection rapide/basse puissance
-
Taille de la carte PCB : 35 (mm) x 29 (mm)
-

Taille du PCB: L23MM * W20MM
Distance du trou: 16MM
Ouverture : 2,5 MM
Plage de tension : 2,4-5 V
Courant de sortie maximum : 500 mA
Caractéristique :
1. La luminosité de la lampe peut être ajustée selon les besoins, il est très à utiliser.
2. Il peut toucher une protection moyenne, telle que le verre, l’acrylique, le plastique, la céramique, etc., ce qui est très sûr.
3. Large application de la plage de tension, vous pouvez choisir arbitrairement entre 2,4 V et 4,5 V.
4. Circuit appliqué simple, moins de périphériques, traitement facile, faible coût.
5. Anti-puissance et interférence du téléphone, l’EFT peut atteindre plus de +/-2KV ; la sensibilité et la fiabilité de la réponse tactile ne seront pas affectées par la distance rapprochée ou les interférences du téléphone mobile multi-angle.
6. Installation : impossible de toucher directement la feuille de cuivre, la gradation peut être traitée sur du verre acrylique (au-dessus de 3 mm) ou du plastique.
7.Application: il peut contrôler le module LED, la lumière, etc. Il est disponible pour la LED intérieure, la lampe d’éclairage, le refit de gradation des lumières automobiles de bricolage.
8.Fonction : simple toucher, utilisant le principe de la capacité tactile.La fonction par défaut est l’interrupteur, la gradation, avec mémoire de luminosité, la gradation tactile LED.Il s’allumera lentement lorsque vous allumerez les lumières et deviendra lentement sombre lorsqu’il s’éteindra, ce qui évite efficacement la stimulation des yeux.
9. Mode de gradation : gradation PWM non polaire.
10.Méthode de câblage : la carte PCB (VCC, GND) est une entrée d’alimentation (LED+, LED-) connectée aux lampes LED de zone tactile de niveau positif et négatif (empreinte digitale), peut également être câblée pour sortir (le câblage ne doit pas être trop long), la zone de peau en cuivre doit être de 2×3 cm.Avec le module de carte en feuille de cuivre, le module sera vers le côté de la coque.
11. Utilisation de la méthode
a.Cliquez sur le toucher (la durée du toucher est inférieure à 550 ms) peut contrôler la lampe.Cliquez une fois, les lumières de la lampe ; cliquez à nouveau, la lampe s’éteint.La luminosité initiale des lumières allumée le fixe pour toute la luminosité de 90 %.
b. Appuyez longuement sur le toucher (la durée du toucher est supérieure à 550 ms), vous pouvez obtenir une gradation continue des lumières.Appuyez longuement une fois, les niveaux de lumière augmentent progressivement les niveaux de lumière lorsqu’ils sont relâchés après le temps de libération garé dans la luminosité correspondante, longue durée si plus de trois secondes, les niveaux de lumière pour atteindre la luminosité maximale ne changent pas ;appuyez à nouveau longuement sur le toucher, les niveaux de lumière diminuent progressivement pour s’arrêter lorsque vous relâchez les niveaux de lumière dans le temps de libération de luminosité correspondant, si une longue période dépasse trois secondes, les niveaux de lumière après avoir atteint la luminosité minimale ne changent pas.
Remarque :
la sortie du variateur à tension constante se connecte à la LED, la limite supérieure doit être une résistance de limitation de courant cocade. Taille pour la mesure manuelle, il peut y avoir une erreur de 0 à 2 cm, appartient au phénomène normal
Forfait :
1 x module de commutateur de commande PWM à variateur LED tactile capacitif

🔧 Caractéristiques techniques:
- Nom de marque: ZHUANG One
- Origine: CN (Origine)
- Produit chimique à haute préoccupation: Aucun
- Condition: Nouveau
- Type: Module
- Tension d’alimentation: Electronic module
- Puissance de dissipation: Electronic module
- Personnalisé: Oui
- Température de fonctionnement: Electronic module
- Application: Electronic module
- Paquet: Electronic module
📦 Informations de livraison:
- Poids: 0.015 kg
- Dimensions: 15x13x3 cm
⏱️ Délai de livraison estimé: 7 jours










Avis
Il n’y a pas encore d’avis.