Paramètre :
Circuit imprimé : épaisseur 1,5 mm, longueur 65 mm, largeur 27 mm
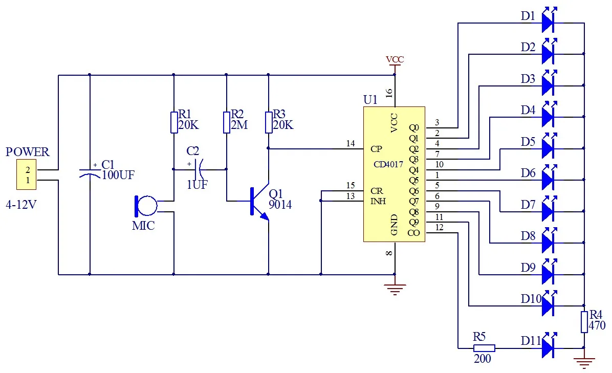
Tension d’alimentation : tension 4-12 V CC, la tension supérieure, le plus lumineux LED sera.
Caractéristiques :
Le circuit de ce kit utilise le son pour contrôler l’eau qui coule à 10 LED, qui peut afficher la fonction du CD4017 très intuit.Il est un kit pour comptoir d’apprentissage, diviseur de fréquence et contrôleur de lumière de couleur.Au même temps, le kit a un bon effet, très intéressant et pratique.
Précautions :
Identification des pôles positifs et négatifs du microphone (le broche avec trois fils au bas connecté à la coque est le pôle négatif!)
Précautions :
1.Remarque que les composants sur le conseil devrait être soudés de plus petite taille, et puis souder les plus grands.
2.Les composants individuels tels que les résistances et les condensateurs sont temporaires en stock.Nous replace-les avec des composants d’autres valeurs de près basés sur le principe du circuit symbole.Les résistances à film métallique bleu peuvent être remplacées par des résistances à film de carbone gris et des résistances à film de carbone gris.Il peut également être remplacé par une résistance à film métallique bleu.Il est le même effet.
3. Après le soudage, veuillez le débogage par vous-même. Si le soudage est correct, le soudage généralement être réussi. Si les puces de soudage, notre boutique peut vous aider uniquement pour vérifier le problème. Nous ne pouvons pas garantir que vous soyez réussi comme bientôt comme le soudage est complet. C’est pourquoi la ligne de production d’usine a besoin de réparation. Perché de la fabrication, les produits électroniques sont rédissent par l’électricité statique, parce que les électrodes positives et négatives de l’alimentation sont connectées incorrectellement et brûlées, pour la fausse soudure, pour la mauvaise position du soudage des composants, etc. , il y a une haute probabilité des problèmes. Ne dites pas toujours qui il y a un problème avec le circuit de carte. Oui, ce conseil a vendu des dizaines de milliers de personnes et des détaches des personnes ont des problèmes! Nous promons de faire notre meilleur pour obtenir un bon service après-vente et faire notre meilleur pour aider à tous les amis à complet de la production. Il y a, lorsque le produit fini n’a pas atteint l’effet que nous describes, veuillez ne pas se déporter pour nous une évaluation, se souvenir de contacter notre service après-vente, nous faisons notre meilleur.
Paramètre :
Circuit imprimé : épaisseur 1,5 mm, longueur 65 mm, largeur 27 mm.
Tension d’alimentation : tension 4-12 V CC, plus la tension est élevée, plus la LED sera lumineuse.
Caractéristiques :
Le circuit de ce kit utilise le son pour contrôler 10 LED d’eau qui coule, ce qui peut afficher la fonction de CD4017 de manière très intuitive.C’est un kit pour le compteur d’apprentissage, le diviseur de fréquence et le contrôleur de lumière colorée.En même temps, le kit a un très bon effet, très intéressant et pratique.

Précautions :
Identification des pôles positifs et négatifs du microphone (la broche avec trois fils en bas connectés à la coque est le pôle négatif!)
Précautions :
1.Notez que les composants de la carte doivent être soudés à partir de la taille la plus petite, puis soudés les plus gros.
2.Les composants individuels tels que les résistances et les condensateurs sont temporairement en rupture de stock.Nous les remplacerons par des composants d’autres valeurs à proximité en fonction du principe du circuit symbolique.Les résistances à film métallique bleu peuvent être remplacées par des résistances à film de carbone gris et des résistances à film de carbone gris.Il peut également être remplacé par une résistance à film métallique bleu.C’est le même effet.
3. Après le soudage, veuillez le déboguer vous-même. Si le soudage est correct, le soudage sera généralement réussi. Si la soudure échoue, notre boutique ne peut que vous aider à vérifier le problème. Nous ne pouvons pas garantir que vous réussirez dès que le soudage sera terminé. C’est pourquoi la ligne de production en usine nécessite des réparations. En raison de la fabrication, les produits électroniques sont en panne par l’électricité statique, car les électrodes positives et négatives de l’alimentation sont mal connectées et brûlées, en raison d’un faux soudage, en raison de la mauvaise position du soudage des composants, etc. , il existe une grande probabilité de problèmes. Ne dites pas toujours qu’il y a un problème avec le circuit de la carte. Oui, cette planche a vendu des dizaines de milliers de personnes et des dizaines de personnes ont des problèmes! Nous nous engageons à faire de notre mieux pour obtenir un bon service après-vente et à faire de notre mieux pour aider tous les amis à terminer la production. Par conséquent, lorsque le produit fini n’atteint pas l’effet que nous décrivons, ne vous précipitez pas pour nous faire une évaluation, n’oubliez pas de contacter notre service après-vente, nous ferons de notre mieux.
🔧 Caractéristiques techniques:
- Nom de marque: AITEXM ROBOT
- Numéro de Modèle: Voice activated LED Water Light Kit CD4017
- Origine: CN (Origine)
- Produit chimique à haute préoccupation: Aucun
- Condition: Nouveau
- Type: RÉGULATEUR DE TENSION
- Tension d’alimentation: 1
- Puissance de dissipation: 1
- Personnalisé: Oui
- Température de fonctionnement: 1
- Paquet: SMD
- Choice: yes
📦 Informations de livraison:
- Poids: 0.013 kg
- Dimensions: 7x5x1 cm
⏱️ Délai de livraison estimé: 7 jours










Avis
Il n’y a pas encore d’avis.